Arduino Clone Raid*Uno
Arduino Clone im KiCad Format - *Nicht zu verwechseln mit einem Festplatten Raid System...
Vor kurzem habe ich mich gefragt, warum die Hardware des Open-Source Projekt
von Arduino.cc mit der CAD-Software Eagle erstellt wurde und warum es nach
meinem Suchen keine gleiche Kicadversion davon gibt. Als das Arduinoprojekt
startete, war die Kicadsoftware praktisch nicht ausgereift, aber das hat sich
mit der Version 6 von Kicad doch ziemlich geändert. Daher habe ich einfach mal
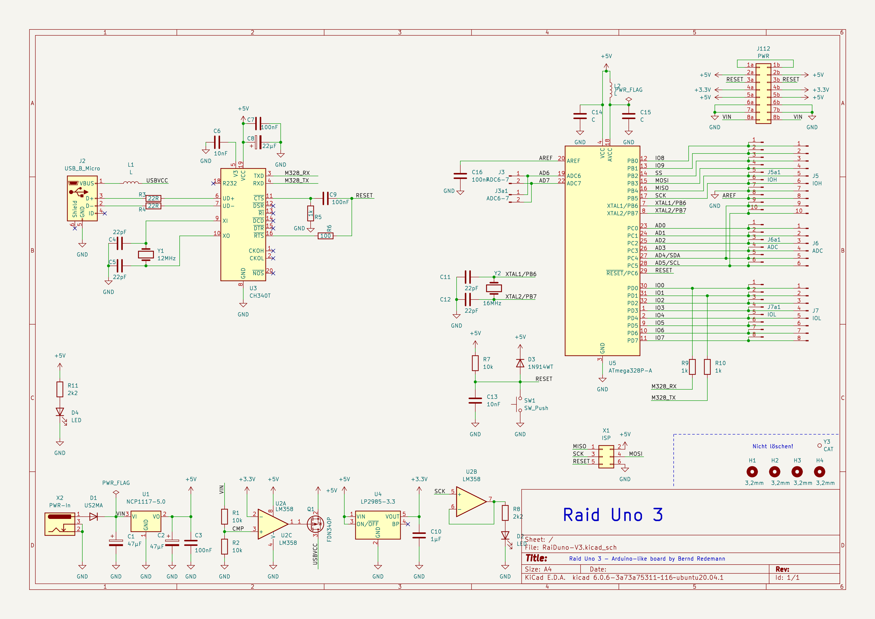
den Arduino Uno R3 in Kicad gezeichnet und das Layout erstellt.
Allerdings gibt es eine Änderung der Schaltung, denn anstelle eines eigenes
Mikrocontrollers für die USB-Schnittstelle habe ich den doch sehr preiswerten
CH340 eingesetzt. Die Vorgängerversionen des UNO, der Diecimila und
Duemilanove waren mit dem FT232RL ausgestattet, einen USB - Seriellwandler von
FTDI. Diese beiden Hardwareplattformen kamen ca. 2009 auf den Markt. Des
weiteren habe ich ein Micro-USB Buchse verwendet, das Kabel dazu hat ja
praktisch jeder durch das eigene Smartphone. Das Umständliche Suchen nach
einem USB Kabel mit USB-B Anschluss entfällt damit.
Dadurch, dass bei meiner
Version der Atmega328 in smd Version verwendet wird, habe ich gleich die beiden
Anschlüsse für den ADC 6 und ADC 7 mit auf die Buchsenleiste hinausgeführt,
diese sind bei der DIP-Variante nicht vorhanden. Auch die Buchsenleiten an sich
habe ich doppelt ausgeführt, für evtl. Erweiterungen ist das ganz hilfreich.
Raid*Uno ist ein Anagramm des Wortes Arduino, da ich nicht den selben Namen
wählen wollte (und sicher auch nicht dürfte!). Das Board ist von mir weder
produziert noch getestet worden. Diese Version ist als "open source hardware"
gekennzeichnet (wie das Original).
Die Schaltung:

Hier die 3D Ansicht des Boards:

Und hier die Projektdatei (mit .scm umd .pcb) zum herunter laden (KiCad 9 Projekt):